The Mega Dungeon 0: Ideas and Concepting
- Kas Slaghekke
- Feb 6
- 4 min read
Hey all!
So, for a while I have been wanting to share my creative process for creating TTRPG sessions. I hope with this, I can share some insights and ideas with whoever reads this. This is the first Mega-Dungeon I will create, so you will see how I make mistakes and struggle through them.
The biggest dungeon I ever created was three floors big, though the third floor was just a big boss room with a treasure section at its end. So going from that to what I am planning on doing is quite a big step, though with saying that I am getting ahead of myself.
The Idea
I have been wanting to make a Mega-Dungeon for quite a while. I like the idea from an aesthetic yet also mechanical point of view. The idea that you are stuck in an ancient tomb that just keeps going deeper and deeper, without knowing what you will end up finding there. Yet also the mechanical part of having to decide if you can afford to keep going or have to turn back. After all, there is a wilderness filled with deadly beasts outside you will have to brave before getting to whichever town you are currently staying at.
But in the end, I never really got a strong enough concept in my mind to build a Mega-Dungeon around. I could have easily made a couple of separate levels that are only tangentially related, but that did not sit well with me. This might have been my perfectionism, but if I am going to make a Mega-Dungeon, it needs to make sense and be fun to play through.
Then an idea struck me, arent the world of Dark Souls games basically well Jaquaysed Mega Dungeons?

What if I made a dungeon in the style of a Dark Souls game, would that not be awesome? To make it clear however, I am purely speaking about the level design of Dark Souls, as I am not personally interested in finding a way to translate the core loop of the Dark Souls games into a TTRPG system.
So, I started researching some of the Dark Souls games to see how the levels are generally structured and flow into each other. Once I got a general feel of how those games flowed and which ways they used to connect the worlds, I started on the next step of creating stuff.
Brainstorming
Now that I have an idea of how the dungeon would be structured, I need to start to create level ideas. Now, brainstorming can be done in lots of ways, but what I like to do is brainwriting. The idea with brainwriting is just writing down anything that comes up inside of you no matter what it is. I like to do this for about 15 minutes before taking a break because around that time I tend to run out of new stuff.
Now these ideas are not in-depth, they are just evocative-sounding names, some examples are:
The Timeless Forest
The Church of the Lightning Stone
The Forbidden Archive
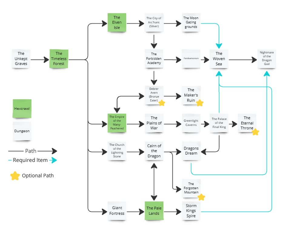
These short sentences give me a vibe which I can work off, like the Church of the Lightning Stone I can work with religious iconography/themes based around an artefact/magic item called the Lightning Stone. Once I had enough of these ideas I started outlining them in a flowchart, to see if it logically made sense.

What might stand out as you look at the flowchart is that there are multiple parts set up as hex crawl sections. I thought giving the players a wider space in certain sections of the dungeon to roleplay with existing factions would be cool. The players could, for example, set up a base in the Aztec-inspired Empire of the Many-Feathered, and enter politics with the local nobles. This gives a way for the dungeon and its story to evolve throughout the campaign. Because creatures living in the wider hex crawl zone get to interact with the interior as it gets wiped out, or evolves.
What Now?
I am currently going to focus on nailing down what will be the experience I am going for with this dungeon. I want it to be more of a light-hearted, high-fantasy romp, but my heart is pulling me towards it being darker in tone.
The second thing I need to do is figure out which system this dungeon is going to be made for. It will all depend on what tone and experience I decide on in the first goal. Though I might make a rough outline for how rooms and dungeons will work, or might even make it completely system agnostic. Like the Tomb of the Serpent Kings (which is a great adventure to introduce your players to dungeon crawling).
Finally, I will start making flow charts for some of the dungeons to get a rough idea of their structure and story.
With that, I am signing off.
See you soon!
Comments